招生咨询热线:
13598790005
首页
学校概况
学校简介
荣誉展示
办学特色
师资力量
联系我们
新闻动态
通知公告
学校要闻
教育资讯
专业设置
校园文化
美丽校园
社团活动
学生风采
招生就业
招生专栏
就业专栏
数字校园
视频中心
宣传视频
首页
>
新闻动态
>
学校要闻
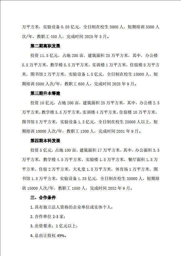
关于申办高职建设新校区寻求合作伙伴办学公告
作者:admin
更新时间:2024-05-06
点击数:
加入收藏
上一篇:
开封现代中等职业技术学校在开封市中华职教社第五届职业技能竞赛
下一篇:
高考志愿填报项目宣传手册
返回列表
随便看看
关于申办高职建设新校区寻求合作伙伴办学公告
开封市现代科技中等职业技术学校质量报告(2025年度)
高考志愿填报项目宣传手册
开封现代中等职业技术学校在开封市中华职教社第五届职业技能竞赛烹饪专业大赛中取得优异成绩
产品推荐
幼儿保育
计算机平面设计
服装制作与生产管理
计算机网络技术
电子商务
账号登录
注册账号
|
忘记密码
社交账号登录